24. Auracast助手

功能实现类名: AuracastAssistant

24.1. 初始化

初始化AuracastAssistant对象

public void init() {
    //获取RCSPController对象
    final RCSPController controller = RCSPController.getInstance();
    //获取当前操作设备
    BluetoothDevice usingDevice = controller.getUsingDevice();
    if (null == usingDevice) return;
    //上下文
    Context context = MainApplication.getApplication();
    //初始化AuracastAssistant对象
    auracastAssistant = new AuracastAssistant(context, controller.getRcspOp(), usingDevice);
    //设备是否支持Auracast功能
    auracastAssistant.isSupportAuracast();
}

Note

  1. 用户可以通过 指定操作设备对象 来绑定 AuracastAssistant

  2. 用户传入 device 字段为 null, SDK 会默认用 RcspOpImpl#getConnectedDevice() 替代

  3. 如果 AuracastAssistant#getDevice()null, 功能无法正常使用

  4. 如果设备不支持 Auracast 功能,无法使用 AuracastAssistant 的功能

24.2. 销毁对象

销毁AuracastAssistant对象,释放资源

public void destroy() {
    if(null == auracastAssistant) return;
    //销毁对象
    auracastAssistant.destroy();
}

Important

  1. AuracastAssistant 对象销毁后,需要把对象置为 null,避免销毁对象后,业务流程还在调用其功能接口

  2. 设备断开 , 需要把 AuracastAssistant 销毁

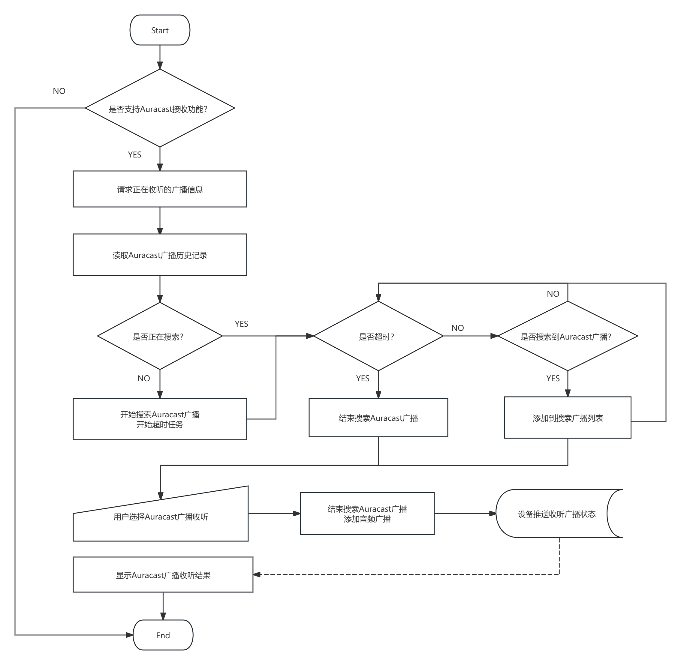
24.3. Auracast接收端功能

接收端功能: 搜索Auracast广播、收听Auracast广播 、移除Auracast广播等

24.3.1. 功能流程图

auracast_receiver_flow

24.3.2. 是否支持私有Auracast接收端功能

通过RCSP协议实现,属于非标准的Auracast协议

public boolean isSupportAuracastReceiver() {
    return null != auracastAssistant && auracastAssistant.isSupportAuracastReceiver();
}

24.3.3. 请求收听中的广播源信息

public void getListeningSource() {
    if (!isSupportAuracastReceiver()) return; //不支持Auracast接收端功能
    auracastAssistant.requestListeningSource(new OnRcspActionCallback<AuracastBroadcast>() {
        @Override
        public void onSuccess(BluetoothDevice device, AuracastBroadcast message) {
            //回调操作成功
            //message --- 正在操作的Auracast广播信息。 null表示不存在
            //广播状态会通过 AuracastReceiverCallback#onBroadcastState 回调
        }

        @Override
        public void onError(BluetoothDevice device, BaseError error) {
            //回调操作失败
            //error --- 错误信息
        }
    });
}

Note

  1. 该功能可能会返回 正在同步中 或者 正在收听 的广播信息。用户需要根据 同步状态 判断。

  2. 该功能主要用于初始化后的收听状态同步

  3. AuracastBroadcast

24.3.3.1. AuracastBroadcast

Auracast广播信息

public class AuracastBroadcast {

    /**
     * 广播名称
     */
    private String broadcastName;
    /**
     * 广播源ID
     */
    private int broadcastID;
    /**
     * 是否加密
     */
    private boolean isEncrypted;
    /**
     * 广播地址
     */
    private String address;
    /**
     * 广播同步状态
     */
    @SyncState
    private int syncState;
    /**
     * 错误码
     */
    private int errorCode;
    /**
     * 广播密钥
     */
    private String broadcastCode;
}

24.3.4. 查询搜索广播状态

public void checkScanAuracastStatus() {
    if (!isSupportAuracastReceiver()) return; //不支持Auracast接收端功能
    //执行查询搜索广播状态
    auracastAssistant.checkScanStatus(new OnRcspActionCallback<Boolean>() {
        @Override
        public void onSuccess(BluetoothDevice device, Boolean message) {
            //回调操作成功
            // message --- 搜索状态
        }

        @Override
        public void onError(BluetoothDevice device, BaseError error) {
            //回调操作失败
            //error --- 错误信息
        }
    });
}

Note

  1. 该功能主要用于初始化后的搜索广播状态同步

24.3.5. 是否正在扫描Auracast广播

public boolean isScanningAuracastBroadcast() {
    return null != auracastAssistant && auracastAssistant.isScanning();
}

24.3.6. 开始搜索Auracast广播

public void startScanAuracastBroadcast() {
    if (!isSupportAuracastReceiver()) return; //不支持Auracast接收端功能
    if (isScanningAuracastBroadcast()) return; //正在搜索
    final AuracastReceiverCallback receiverCallback = new AuracastReceiverCallback() {
        @Override
        public void onSearchStarted(int reason) {
            //回调搜索开始
            //reason --- 原因
            //  - Constants.REASON_BY_SDK       --- SDK触发
            //  - Constants.REASON_BY_DEVICE    --- 设备触发
        }

        @Override
        public void onSearchStopped(int reason) {
            //回调搜索结束
            //reason --- 原因
            //  - Constants.REASON_BY_SDK       --- SDK触发
            //  - Constants.REASON_BY_DEVICE    --- 设备触发

            //获取所有搜索到的广播
            List<AuracastBroadcast> broadcasts = auracastAssistant.getDiscoveredBroadcast();
            //移除接收器事件监听
            auracastAssistant.removeAuracastReceiverCallback(this);
        }

        @Override
        public void onBroadcastFound(@NonNull AuracastBroadcast broadcast) {
            //回调搜索到的Auaracast广播信息
        }
    };
    //注册接收端事件监听器
    auracastAssistant.addAuracastReceiverCallback(receiverCallback);
    //搜索配置信息
    //timeout -- 超时时间, 单位是毫秒,默认是 48秒
    //isFilterBroadcast -- 是否过滤重复广播信息,默认是 true
    ScanOption option = new ScanOption();
    //执行搜索Auracast广播
    auracastAssistant.startScan(option, new OnRcspActionCallback<Integer>() {
        @Override
        public void onSuccess(BluetoothDevice device, Integer message) {
            //回调操作成功
            // message --- 操作结果
            // - ScanResponse.RESULT_SUCCESS --- 操作成功/不在搜索状态
            // - ScanResponse.RESULT_SCANNING --- 正在搜索,请勿重复操作
            // - ScanResponse#RESULT_LISTENING_BROADCAST_BAN_SCAN --- 收听广播过程不允许扫描
            // - ScanResponse#RESULT_DEVICE_BUSY --- 设备繁忙
            //搜索状态和搜索设备结果将在 AuracastReceiverCallback#onSearchStarted,
            // AuracastReceiverCallback#onBroadcastFound 和 AuracastReceiverCallback#onSearchStopped 返回
        }

        @Override
        public void onError(BluetoothDevice device, BaseError error) {
            //回调操作失败
            //error --- 错误信息
            auracastAssistant.removeAuracastReceiverCallback(receiverCallback);
        }
    });
}

24.3.7. 停止搜索Auracast广播

public void stopScanAuracastBroadcast() {
    if (!isSupportAuracastReceiver()) return; //不支持Auracast接收端功能
    if (!isScanningAuracastBroadcast()) return; //不在搜索状态
    final AuracastReceiverCallback receiverCallback = new AuracastReceiverCallback() {
        @Override
        public void onSearchStopped(int reason) {
            //回调搜索结束
            //reason --- 原因
            //  - Constants.REASON_BY_SDK       --- SDK触发
            //  - Constants.REASON_BY_DEVICE    --- 设备触发
            auracastAssistant.removeAuracastReceiverCallback(this);
        }
    };
    //注册接收端事件监听器
    auracastAssistant.addAuracastReceiverCallback(receiverCallback);
    //执行停止搜索Auracast广播
    auracastAssistant.stopScan(new OnRcspActionCallback<Boolean>() {
        @Override
        public void onSuccess(BluetoothDevice device, Boolean message) {
            //回调操作成功
            //搜索状态将在 AuracastReceiverCallback#onSearchStopped 返回
        }

        @Override
        public void onError(BluetoothDevice device, BaseError error) {
            //回调操作失败
            //error --- 错误信息
            auracastAssistant.removeAuracastReceiverCallback(receiverCallback);
        }
    });
}

24.3.8. 获取正在收听的广播信息

public AuracastBroadcast getListeningBroadcast() {
    if (null == auracastAssistant) return null;
    //获取正在收听的广播信息
    return auracastAssistant.getListeningBroadcast();
}

24.3.9. 添加Auracast广播音源

public void addSource() {
    if (!isSupportAuracastReceiver()) return; //不支持Auracast接收端功能
    stopScanAuracastBroadcast(); //建议先关闭搜索广播
    final AuracastBroadcast addBroadcast = new AuracastBroadcast(); //选择的广播信息
    if (addBroadcast.isEncrypted()) { //如果广播是解密的, 需要增加广播密钥
        addBroadcast.setBroadcastCode(new byte[16]);
    }
    final AuracastReceiverCallback receiverCallback = new AuracastReceiverCallback() {
        @Override
        public void onBroadcastState(@NonNull BluetoothDevice device, @NonNull AuracastBroadcast broadcast) {
            //回调广播状态变化
            if (addBroadcast.equals(broadcast)) {
                if (broadcast.getSyncState() != StateCode.STATE_SYNCING) {
                    auracastAssistant.removeAuracastReceiverCallback(this);
                }
            }
        }
    };
    //注册接收端事件监听器
    auracastAssistant.addAuracastReceiverCallback(receiverCallback);
    //执行添加音频的功能
    auracastAssistant.addSource(addBroadcast, new OnRcspActionCallback<Boolean>() {
        @Override
        public void onSuccess(BluetoothDevice device, Boolean message) {
            //回调操作成功
            //音频广播同步状态,将在 AuracastReceiverCallback#onBroadcastState 回调
        }

        @Override
        public void onError(BluetoothDevice device, BaseError error) {
            //回调操作失败
            //error --- 错误信息
            auracastAssistant.removeAuracastReceiverCallback(receiverCallback);
        }
    });
}

Note

  1. 添加Auracast广播音源之前,建议停止搜索广播功能

  2. 若Auracast广播是加密广播,需要配置 广播密钥 字段, 长度不得大于 16个字节, 超过部分会被SDK裁掉

  3. AuracastBroadcast

24.3.10. 移除Auracast广播音源

public void removeSource() {
    if (!isSupportAuracastReceiver()) return; //不支持Auracast接收端功能
    final AuracastBroadcast broadcast = getListeningBroadcast(); //获取正在收听的广播信息
    if (null == broadcast) return; //不在收听音乐状态
    final AuracastReceiverCallback receiverCallback = new AuracastReceiverCallback() {
        @Override
        public void onBroadcastState(@NonNull BluetoothDevice device, @NonNull AuracastBroadcast broadcast) {
            //回调广播状态变化
            if (broadcast.getSyncState() != StateCode.STATE_SYNCING) {
                auracastAssistant.removeAuracastReceiverCallback(this);
            }
        }
    };
    //注册接收端事件监听器
    auracastAssistant.addAuracastReceiverCallback(receiverCallback);
    //执行移除音频的功能
    auracastAssistant.removeSource(new OnRcspActionCallback<Boolean>() {
        @Override
        public void onSuccess(BluetoothDevice device, Boolean message) {
            //回调操作成功
            //音频广播同步状态,将在 AuracastReceiverCallback#onBroadcastState 回调
        }

        @Override
        public void onError(BluetoothDevice device, BaseError error) {
            //回调操作失败
            //error --- 错误信息
            auracastAssistant.removeAuracastReceiverCallback(receiverCallback);
        }
    });
}

Note

  1. 移除Auracast广播音源之前,保证设备当前处于收听Auracast广播状态,否则功能无效

  2. AuracastBroadcast

24.3.11. 获取指定设备的所有Auracast广播历史记录

public void getAuracastRecords() {
    if (null == auracastAssistant) return;
    //获取RCSPController对象
    final RCSPController controller = RCSPController.getInstance();
    //获取当前操作设备
    BluetoothDevice usingDevice = controller.getUsingDevice();
    if (null == usingDevice) return;
    //获取Auracast广播历史记录
    List<AuracastRecord> records = auracastAssistant.getAuracastRecords(usingDevice.getAddress());
}

Note

  1. AuracastRecord

  2. 添加成功的广播会被SDK记录

24.3.11.1. AuracastRecord

Auracast广播记录

public class AuracastRecord {

    /**
     * 设备地址
     */
    @NonNull
    private final String mac;
    /**
     * 广播信息
     */
    @NonNull
    private String broadcastJson;
    /**
     * 更新时间戳
     */
    private long updateTime;
}

24.3.12. 删除指定设备的所有Auracast广播记录

public void removeAuracastRecords() {
    if (null == auracastAssistant) return;
    //获取RCSPController对象
    final RCSPController controller = RCSPController.getInstance();
    //获取当前操作设备
    BluetoothDevice usingDevice = controller.getUsingDevice();
    if (null == usingDevice) return;
    //移除设备对应的所有Auracast广播记录
    auracastAssistant.removeAuracastRecords(usingDevice.getAddress());
}

24.3.13. 监听历史记录变化

public void observerRecordChange(){
    if (!isSupportAuracastReceiver()) return; //不支持Auracast接收端功能
    final  AuracastReceiverCallback receiverCallback = new AuracastReceiverCallback() {
        @Override
        public void onRecordChange(int op, AuracastRecord record) {
            //回调记录改变
            //op --- 操作码
            //   - AuracastRecordHelper.OP_ADD --- 添加操作
            //   - AuracastRecordHelper.OP_MODIFY --- 修改操作
            //   - AuracastRecordHelper.OP_DELETE --- 删除操作
            //   - AuracastRecordHelper.OP_CLEAR --- 清除操作
            //record --- 历史记录
        }
    };
    //注册接收端事件监听器
    auracastAssistant.addAuracastReceiverCallback(receiverCallback);
    //不再需要监听时,记得移除监听器
    //        auracastAssistant.removeAuracastRecords(receiverCallback);
}

24.3.14. 查找指定广播的记录信息

public void findAuracastRecord(AuracastBroadcast broadcast) {
    if (null == auracastAssistant) return;
    //获取RCSPController对象
    final RCSPController controller = RCSPController.getInstance();
    //获取当前操作设备
    BluetoothDevice usingDevice = controller.getUsingDevice();
    if (null == usingDevice) return;
    //查找对应的Auracast广播历史记录
    AuracastRecord record = auracastAssistant.findAuracastRecord(usingDevice.getAddress(), broadcast);
}

24.3.15. 删除指定的广播记录

public void removeAuracastRecord(AuracastRecord record) {
    if (null == auracastAssistant) return;
    //移除对应的Auracast广播历史记录
    auracastAssistant.removeAuracastRecord(record);
}